사무실 전화멘트를 원하는 대로 구성하려면 어떻게 해야할까요?

[IVR시스템 International Vehicle Registration]

ARS는 고객센터에 문의 했을 때 '서비스 문의는 1번, 금액 문의는 2번, 상담원 연결은 0번을 눌러주세요.'라고 멘트가 송출되는 자동 응답 시스템인데요. 음성으로 되어 있는 정보를 기억 장치에 저장한 후 사용자가 원하는 정보를 자동으로 전달합니다.
단순한 기능만 하는 ARS는 멘트를 원하는 대로 구성하기 어렵습니다. ARS가 아닌 IVR시스템을 통해 스마트한 자동 응답 시나리오를 자유롭게 구성하실 수 있는데요. 아톡비즈 IVR서비스는 요일과 시간 등 단계별로 시나리오를 적용할 수 있으며 목소리를 직접 녹음하여 사용 가능합니다.
* 목소리를 직접 녹음했을 경우, 상담원들에게 큰 스트레스인 진상 손님의 비율을 낮출 수 있습니다.
또한 IVR 메시지 기능이라고 하여 간단 문의나 반복되는 문의는 메시지로 자동 답변이 가능한 기능을 사용하실 수 있습니다.
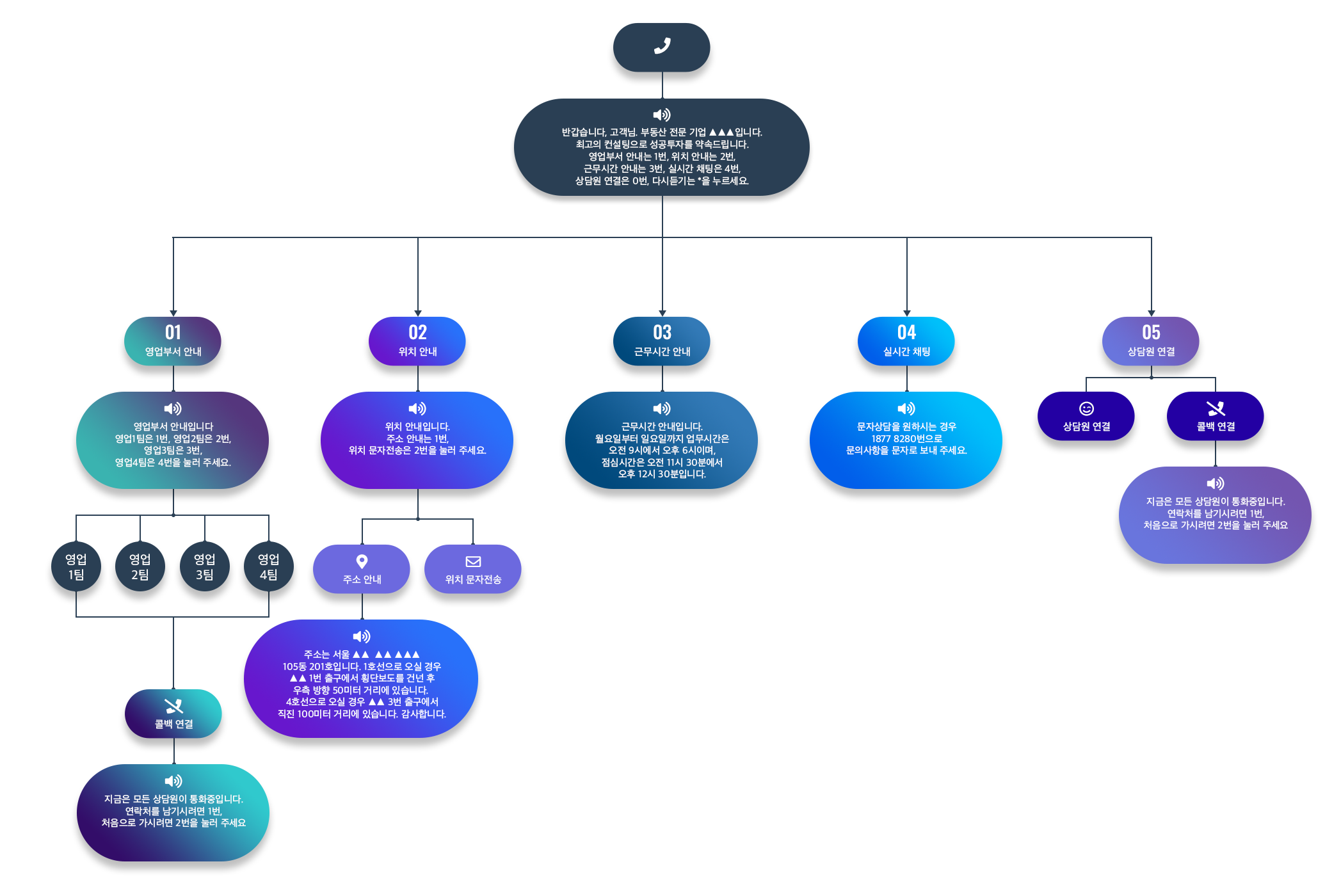
일반 기업 사무실 전화안내멘트

일반 기업 사무실의 IVR서비스를 활용한 전화안내멘트입니다. 고객이 사무실의 대표번호로 전화를 걸면 첫 안내멘트로
"반갑습니다, 고객님. ---전문 기업 ---입니다. 최고의 컨설팅으로 성공 투자를 약속드립니다. 영업부서 안내는 1번, 위치 안내는 2번, 근무시간 안내는 3번, 실시간 채팅은 4번, 상담원 연결은 0번, 다시듣기는 *을 누르세요."
라는 음성이 송출됩니다.
고객의 선택에 따라 1번은 영업부서 안내, 2번은 위치 안내, 3번은 근무시간 안내, 4번은 실시간 채팅, 0번은 상담원 연결이 되는데요. 각각 안내에 따라 스마트한 자동 응답 멘트로 구성되어 있습니다.
01 영업부서 안내
"영업부서 안내입니다. 영업1팀은 1번, 영업2팀은 2번, 영업3팀은 3번, 영업4팀은 4번을 눌러주세요"
02 위치 안내
"위치 안내입니다. 주소 안내는 1번, 위치 문자전송은 2번을 눌러주세요"
03 근무시간 안내
"근무시간 안내입니다. 월요일부터 일요일까지 업무시간은 오전 9시에서 오후 6시이며, 점심시간은 오전 11시 30분에서 오후 12시 30분입니다."
04 실시간 채팅
"문자상담을 원하시는 경우 1877-8280번으로 문의사항을 문자로 보내 주세요."
05 상담원 연결
상담원 연결, 상담원 연결이 안될 경우 콜백 연결
콜백 ▶ "지금은 모든 상담원이 통화중입니다. 연락처를 남기시려면 1번, 처음으로 가시려면 2번을 눌러 주세요."
위 사례처럼 아톡비즈 IVR서비스는 원하는 대로 멘트를 구성할 수 있다는 큰 장점을 가지고 있습니다. 또 어떤 장점을 갖고 있는지 살펴볼까요?
아톡비즈 IVR 서비스

아톡비즈 IVR서비스에 대해 궁금하신 점이
있으시다면 언제든지 편하게 상담 문의 주세요!
아톡비즈 고객센터
▼
1877-8280
아톡비즈 홈페이지 바로가기
▼
아톡비즈 네이버 톡톡
1:1 상담 바로가기
▼
'아톡비즈 부가서비스' 카테고리의 다른 글
| 코로나 4차 대유행, 백화점과 대형마트 안심콜 의무화 필수 (4) | 2021.07.26 |
|---|---|
| 아톡비즈 080수신거부신청 광고문자 보낸다면 필수 (3) | 2021.07.06 |
| 코로나 전화인증 안심콜 출입관리 시스템 활용 사례 (3) | 2021.06.15 |
| 광고문자 보낼 때 필수! 080수신거부 이용 사례는? (3) | 2021.06.10 |
| 스마트 ARS 안내 멘트, IVR시스템으로 설정할 수 있어요 (4) | 2021.06.04 |


댓글